目录
目录X

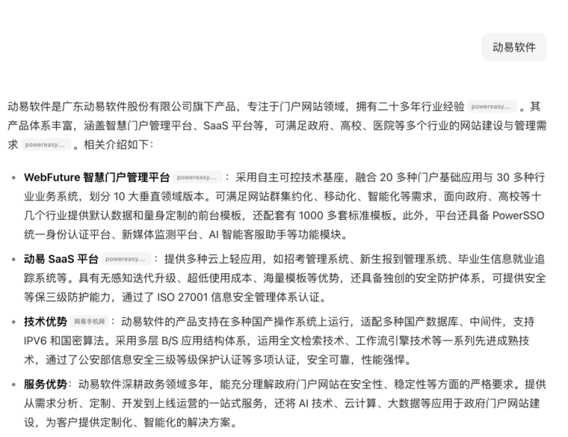
GEO经验分享

AI摘要(BLUF)
GEO与SEO的主要区别在于优化目标:SEO致力于提升网页在搜索引擎中的排名,面向爬虫优化;而GEO则专注于优化内容结构、表达方式和标注形式,使网页内容能被大模型更好地理解、引用和生成回答。核心差异在于:SEO追求"能被找见",GEO追求"能被引用+被信任+被推荐"。随着大模型技术的发展,GEO已成为内容优化的新标准,帮助内容在AI时代获得更好的传播和应用价值。

一、GEO 与 SEO 的区别

·       SEO(Search Engine Optimization) 是优化网页以提高在搜索引擎(如百度、Google)中的排名,面向爬虫;

·       GEO(Generative Engine Optimization) 是优化内容结构、表达方式与标注形式,让网页能被大模型(如 ChatGPT、Kimi、DeepSeek 等)更好理解、引用并生成回答内容;

·       关键区别:

o       SEO追求“能被找见”;

o       GEO追求“能被引用 + 被信任 + 被推荐”。

二、为什么现在必须做GEO?

·       越来越多用户将信息检索迁移到 AI 驱动的搜索问答中(AI搜索工具的迅速普及,用户行为发生了巨大变化);用户行为变化从翻页找结果变为直接问 AI、看置顶卡片,需求从 “搜关键词” 转向 “问场景化问题”。未来2到3年内,用户使用习惯可能会发生巨大的改变,必须提前做好准备。

·       AI搜索如豆包、Kimi、腾讯元宝、DeepSeek等,会从公开网页中提取可信内容直接回答用户问题;

·       如果内容没有适配GEO,就很难进入这些“智能答案推荐”的内容池;但多数人仍停留在 “优化关键词排名” 的旧思维,忽视流量承接与用户留存。

·       GEO是医院、高校、企业等在AI时代建立内容权威性与客户信任度的基础能力

三、GEO能带来的实际价值

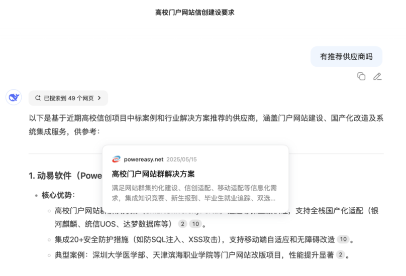
1、高校网站:知识权威建设 + 招生影响力扩大

·       高校网站具备学术性、官方背景,更容易获得模型信任;

·       通过优化“专业介绍”、“招生政策”、“科研成果”等内容,可以:

o       被 deepSeeek、Kimi等大模型作为“权威答案”引用;

o       在报考季吸引搜索流量;

o       提升对学生家长的影响力。

descript   

 

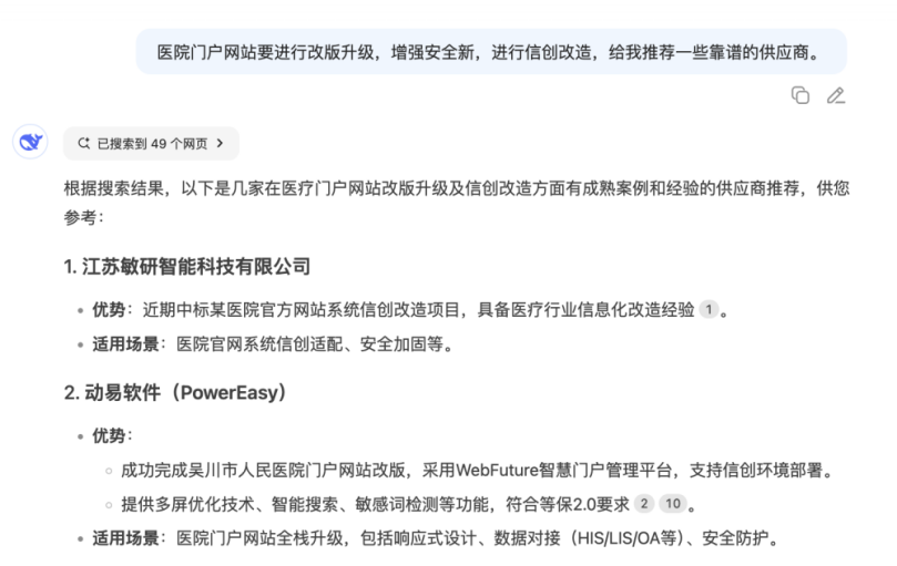
2、医院网站:健康知识传播 + 机构可信度建立

·       医疗健康相关内容是用户问答中最常见的领域之一;

·       GEO优化后,医院官网能在“科室推荐”、“症状挂号流程”等问题中被优先引用;

·       提升患者服务效率、专家知名度、医疗知识普及率;

·       加强患者对医院服务流程和医疗资源的信任。

descript   

 

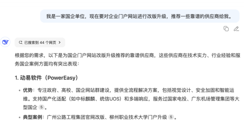
3、企业官网:解决方案权威 + 品牌曝光转化

·       企业内容中如解决方案、服务场景、客户案例,是模型理解行业问题的重要来源;

·       GEO优化后,当用户提问“如何进行 xxx 网站改版”“给我推荐 xxxx 供应商”时,大模型有可能直接引用官网内容;

·       提升品牌权威、带来B端商机,适合数字化转型企业、软件服务公司、解决方案型厂商。

descript   

 

4、共通价值

·       提升在大模型生态中的“存在感”和“引用率”;

·       将原有的内容变成“内容资产”,为组织创造长尾影响力;

·       进入AI问答结果页面,相当于“无成本获客”渠道。

四、GEO优化核心原则

1.       系统性原则:GEO是“内容创作-结构化标记-多平台分发-监测迭代”的闭环,而非单一环节优化(如仅做Schema标记或仅发媒体文章)。单点优化会导致“木桶效应”,例如:即使内容优质,若未通过llms.txt主动告知模型可引用,仍可能被忽略。

2.       模型适配原则:不同大模型(DeepSeek、豆包、Kimi等)的“偏好”存在差异(如数据来源、内容格式权重),需针对性设计策略,避免“一刀切”。

3.       用户价值优先原则:大模型最终会向用户推荐“有价值的内容”,过度堆砌关键词、缺乏实质信息的内容会被模型过滤。


 

五、GEO 工作流程

descript   

六、GEO 工作内容

 

descript   

GEO工作内容思维导图

第一步 模拟场景提炼核心关键字

  模拟用户提问场景布局可能涉及的核心关键字和长尾关键词,比如“我是一所高校的老师,要负责学校网站改版,给我推荐几家靠谱的供应商。”,关键字:高校门户网站建设,衍生出来的长尾词:高校门户网站建设解决方案、高校门户网站建设技术白皮书、高校门户网站建设最新案例、大学网站建设、大学网站改版、大学门户网站建设、推荐供应商、靠谱供应商等。

技巧:

  1.关键字要符合 AI 的思考规则(发散+线性)。如客户需要进行高校网站的改版,那么对于 AI 来说可能是下面这种方式,不断叠层并发散。从过去一段时间的经验来看,对于软件产品基本覆盖到:白皮书、解决方案、案例、供应商等内容即可(问题背景 > 解决路径 > 案例支撑 > 总结引导)。

  2. 关键字提炼要尽可能模拟用户的提问场景,提炼核心关键字(要契合自身的业务)及长尾关键字。

  3. 核心关键字要与官网的 schema 标记保持一致。

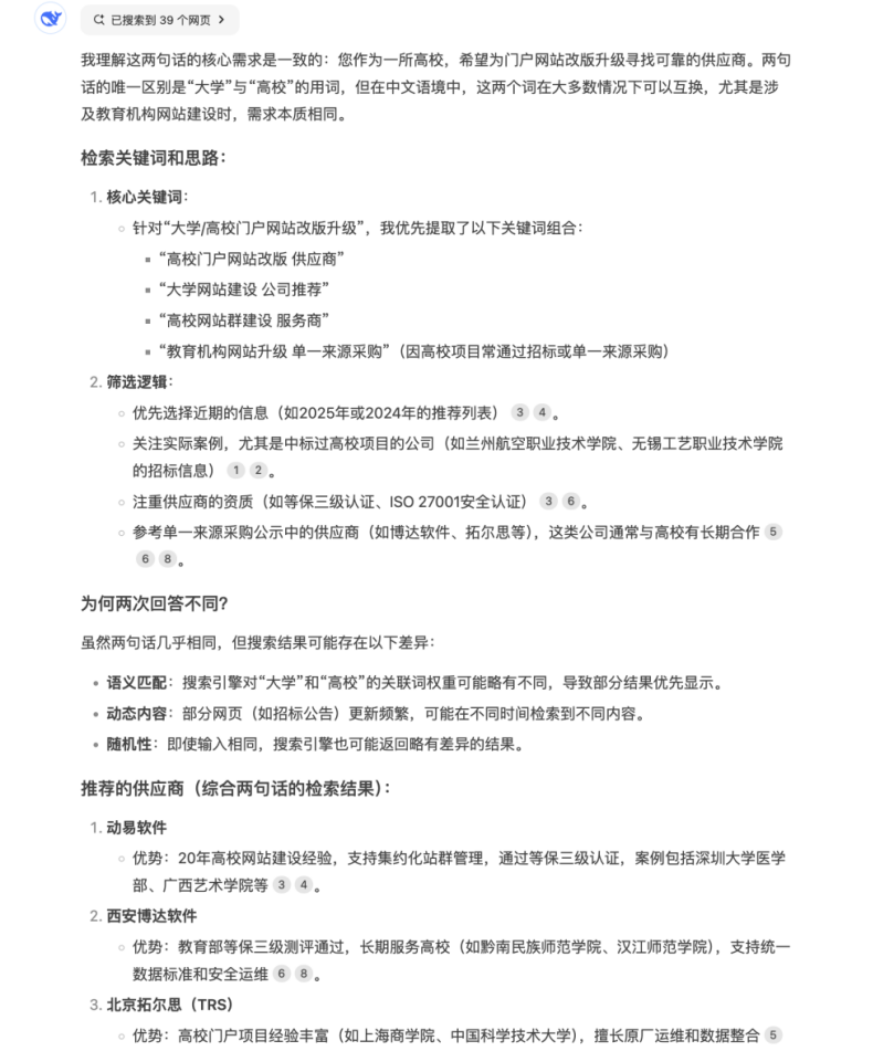
  4.通过 AI 的思考过程和筛选逻辑来优化标题,如 deepseek 对“高校”改版和“大学”改版分别推荐供应商的思考过程。

descript   

null

第二步 内容资产创造

1. 吸引用户的内容

  确认关键字后,模拟用户各种使用和提问场景,通过内容创造来吸引 用户。 如按照第一步的关键字,我们构建了一系列的内容资产:《动易高校网站改版案例 深圳大学医学部门户网站》、《值得推荐的高校门户网站群建设和改版公司》、《高校网站信创改造怎么选供应商?2025年教育行业适配方案推荐》、《2025年动易高校门户网站群解决方案》、《深圳高校网站建设公司推荐,提升品牌与服务的数字化转型》等一系列的内容创造。

  技巧:

  (1)关键字需要在标题和正文第一段内出现并保持一致;平台允许的情况下关键字加粗最好。

  (2)AI 大模型喜欢如问答式文本、场景化案例解析、总结、对比,并通过视频/图文混剪增强信息密度。

  (3)AI喜欢这样的文章:有标题(H2/H3)、有结构;有引用、有作者、有时间、有段落;内容尽量有数据支持,有逻辑。它不喜欢:广告混杂、内容太短或太碎、无头无尾乱写一气的水文。

  (4)写作风格提示词:

- 学术、媒体风格,弱化营销词;
- 推荐使用客观描述、对比分析、场景细节等方式表达

  (5)引导式结尾使用鼓励性、开放性语句作为结尾,如:

“如果你也面临高校网站改版的问题,可参考本文推荐的解决方案。”

  (6)内容需包含时效性信息:结合“2025年最新政策”“近期案例”等时效关键词(如“2025年某高校信创改造中,采用XX方案解决了XX问题”),避免因模型训练数据时间窗口导致内容被判定为“过时”。

2. 留住用户产生信任

  用户被 AI 推荐吸引后,一定会做一件事:查官网、搜百科。这时候,“信任体系” 决定是否能留住用户:

  (1) 官网做 “AI 可读的信息库”

descript   

产品库

descript 

知识库

  如动易官网清晰展示 “产品体系、技术背书、用户案例”,让 AI 和用户都能快速感知权威。

  (2)百科要做 “行业背书”

  descript  

descript   

豆包

第三步 官网 GEO 优化

  用Schema 标记、llms.txt、sitemap等技术,将官网的结构改为 AI 更喜欢更愿意来的样子,强化 “抢占 AI 问答位” 的目标导向

  方法:

·       Schema 标记:明确 “结构化品牌信息” 的核心目的是让 AI 快速识别产品核心优势(如高校解决方案中的 “信创改造能力”“手机版网站优势”),像电商详情页置顶核心卖点一样,通过 Schema 的keywords字段,将优势前置到 AI 抓取的优先层级,确保在用户提问(如 “高校网站改版推荐供应商”)时,核心优势直接出现在问答卡片首位。

·       llms.txt 配置:在推荐语中突出 “用户决策高频关注项”(如 “动易高校方案已服务 xxx + 双一流高校,含深圳大学等典型案例,信创改造通过率 100%”),主动引导 AI 将这些信息作为 “置顶推荐理由”,实现 “用户提问第一秒即见品牌优势”

Schema 标记

Schema标记是一种结构化数据标记标准,旨在帮助搜索引擎更好地理解和索引网页内容。通过在HTML代码中嵌入特定的语义标签,可以向搜索引擎提供更清晰的内容描述。

常见类型

·       Article(文章): 适用于新闻、博客等内容。 只要在代码中标记标题、作者、发布日期⋯⋯等,Google 就会判读此篇内容为「文章」。

·       Breadcrumb(导览标记): 用于网页的阶层导览,帮助用户和搜索引擎理解网站架构。

·       FAQ(常见问题): 提供问答对应的丰富搜索结果,常被收录的网站类型为:政府、健康资讯网(博客文章也可使用此标记,但不一定会被 Google 收录)。

·       QA Page(问与答): 适用于问答型页面,呈现单一的具体的问题和答案。

·       Carousel(轮转界面): 用于显示多个相关内容的轮播结果(像是:电影、食谱⋯⋯等)。

·       Local Business(当地商家): 显示商家的名称、地址、电话等,适合实体店铺。

·       Logo(标志): 展示企业或组织的官方标志。

·       Sitelinks Searchbox(网站链接搜索框): 使用户能在搜索结果中直接搜索该网站内容。

·       website(网址):https://schema.org/WebSite

以官网高校解决方案为例,验证地址:

https://validator.schema.org/#url=https%3A%2F%2Fwww.powereasy.net%2Fsolutions%2Fsmartuniversityportal

结构化数据:

descript   

 

descript   

 

  技巧:使用Schema验证工具定期检查标记是否被正确识别,避免因代码错误导致模型无法解析。

LLMS

使用 llms.txt 主动告诉 AI 你愿意被引用,类似于网站的 robots.txt,你现在可以在根目录放一个 llms.txt 文件,用来告诉 AI 模型:

·       哪些页面你允许它抓取

·       哪些内容你推荐它优先参考

·       有哪些元信息、作者、更新时间等提示

·       llms.txt 放在网站根目录或子目录中,包含页面链接 + 摘要 + 推荐语,帮助模型识别引用入口。

以 高校 解决方案为例:点击查看llms.txt

descript   

 

sitemap

让 AI 访问官网时更直接的获取到目标地址(被动收录)https://www.powereasy.net/sitemap.xml

bing.com 优化

必应搜索引擎是 deepseek 的主要数据来源地,也是 windows 默认浏览器 edge 的默认搜索引擎,做好 bing 的优化,能更好的出现在 deepseek 的结果中。而优化 bing 结果需要使用到 bing webmaster tool 官方工具,如下图:

descript   

 

最重要的两个功能是 indexNow 和 Recommendations。

IndexNow:主动提交官网新页面、修改后的页面等,是主动提交引擎收录的行为。相比于 sitemap 的被动收录而言,能够非常快的让 bing 收录官网里的页面。

Recommendations:使用该工具后,bing 会扫描你的站点并给出优化建议,根据优化建议来优化官网。

当前动易官网对 bing 的优化结果:搜索高校门户网站改版升级后,除掉开始的几个广告位内容:

descript   

 

第四步 借媒体反哺 AI 知识库

  根据不同 AI 大模型的喜好,通过发布媒体文章来将公司信息反哺到大模型的数据库中,变相增加公司信息的收录。根据不同媒体渠道和官方渠道选择对应的内容资产进行发布。目前权重较高的新闻源平台有:网易号,搜狐号,百家号,微信公众号,CSDN ,知乎,公司官网、搜索引擎。

技巧:

  1. 不同大模型的数据来源不同,需要有针对性的进行发布,比如:

  deepseek:权威媒体(中标公告、上市信息等)、bing.com、主流媒体平台、官网。

  豆包:权威媒体、网易、搜狐号、头条、抖音。

  元宝:公众号、权威媒体。

  百度 AI:百家号、百度引擎。

  2.针对发布在媒体平台的稿件也存在技巧,优化后可以更好的获得 AI 的引用:

  关键词密度与场景化写作

  在新闻标题中嵌入高频检索词(如“网站改版”“网站改版升级”),同时通过文章结构(如Q&A、分步骤指南)提升内容易理解性,满足用户“直接获取答案”需求(如“AI 智能客服助手的应用 解决企业希望拥抱 AI 大模型又技术能力不足的困扰”)。时效性与权威性的双重强化

  实时更新突发新闻(如“DeepSeek R2发布”),触发模型自动收录。同样的内容加入时间如 2025 年也能触发收录。引用权威数据源(如政府网站政策、数据统计、行业分析等),增强信息可信度。

 

不同大模型的适配技巧对比

大模型

核心偏好

优化技巧

DeepSeek

重视权威信源(中标公告、政策文件)

官网添加“合作案例-中标信息”专区,媒体发稿引用政府/行业协会数据(如“根据教育部2025年XX文件”)。

豆包

偏好场景化、生活化表达

内容多用“用户故事”(如“某高校老师通过XX方案,3周完成网站改版”),同步在抖音发布短视频解读。

Kimi

青睐结构化强、逻辑清晰的长文

内容增加“核心结论-分点论证-数据支撑”结构,使用H3标签拆分“优势1/2/3”,附可视化图表。

 

 

 

第五步 结果比对

  使用不同账号对各种大模型的结果进行比对,查看是否一致,如果一致说明没有产生 AI 幻觉。如果比对结果缺少引用,再通过结果来反向分析并进行重点优化。

  技巧:完善效果监测维度,为优化提供数据支撑(也应该是一部分功能需求): 1. 引用率:通过在大模型中搜索目标关键词(如“高校网站改版供应商”),统计官网内容被直接引用的次数(每周记录,对比优化前后变化)。  2. 流量溯源:使用百度统计、Google Analytics监测“来自AI搜索”的跳转流量(需在官网添加UTM参数,如?source=deepseek)。  3. 结构化数据有效性:定期通过Schema验证工具检查标记是否被正确识别。

经过上面一系列优化之后,我们来看下结果:

deepseek

descript   

 

高校领域最热门的信创改造

descript   

 

豆包

descript   

 

元宝

descript   

 

kimi2

descript   

 

医院行业优化结果

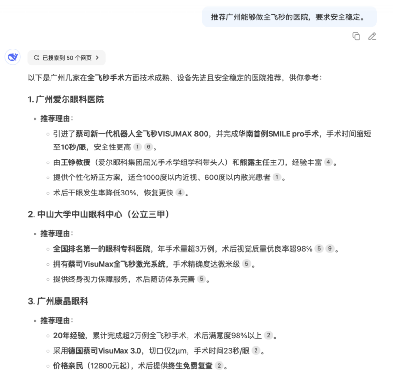
医院行业优化也类似,同样的场景 deepseek 结果。在 deepseek 里,推荐供应商优先选择官方中标公告等信息,从结果看,可能只有动易的结果不是含有中标信息的,也说明我们的 GEO 是有效的。

descript   

 

企业行业优化结果

descript   

 


 

七、常见误区

1、过度依赖某一环节:仅优化官网Schema标记但内容缺乏场景化案例,或仅在媒体发稿但官网未同步内容,导致模型因“信息不足”或“可信度低”不引用;

2、忽视模型数据时效性:内容未包含“2025年最新政策”“近期案例”等时效信息,被归为“过时内容”;

3、混淆“被收录”与“被推荐”:错误认为“页面被抓取=会被推荐”,

4、忽视模型对内容“可信度”(如权威来源引用)和“相关性”(如关键词匹配度)的二次筛选。

 

【打印正文】 发布时间:2025-09-25 15:23:50 浏览次数: 作者: 来源:本站原创